\(X_n \sim N(0,1) =f_n(x | \theta=0)= \frac{1}{\sqrt{2\pi}}e^{-\frac{x^2}{2}}\)
\(X_s \sim N(d',1) =f_s(x | \theta=d')= \frac{1}{\sqrt{2\pi}}e^{-\frac{(x-d')^2}{2}}\)
The likelihood is defined as (in SDT it is as the inverse of the the likelihood ratio most often used in statistics). \[\Lambda (x) = \frac{f_S(x)}{f_N(x)}\]
It can be demonstrated similarly to here that
\[\log{\Lambda}(x) = d' \left( x - d' / 2\right)\]
If \(\log{\Lambda} > \lambda\) choose \(a_S\)
which results in
\[\text{If }x > c =\frac{\lambda}{d'} + \frac{d'}{2} \text{ then }a=a_s\] \[\text{If }x < c =\frac{\lambda}{d'} + \frac{d'}{2} \text{ then }a=a_n\]
That is, the criterium can be imposed direclty in the sample from the random variable. The observer model is completely specified by \(d'\) and \(\lambda\).
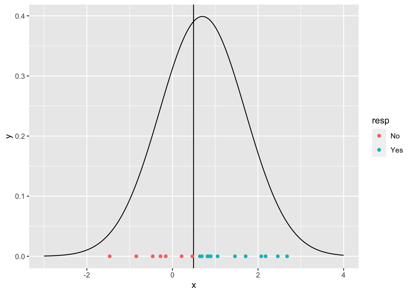
Trials with the signal
library(tidyverse)
dprime <- .7
lambda <- .1
crit <- lambda / dprime + .5 *dprime
dat_s <- tibble(trial = 1:20) %>%
mutate(x = rnorm(n(), dprime, 1),
resp = if_else(x > crit, "Yes", "No"))
dat_s
## # A tibble: 20 x 3
## trial x resp
## <int> <dbl> <chr>
## 1 1 0.832 Yes
## 2 2 2.46 Yes
## 3 3 -0.280 No
## 4 4 -0.845 No
## 5 5 0.214 No
## 6 6 0.688 Yes
## 7 7 0.641 Yes
## 8 8 1.71 Yes
## 9 9 0.895 Yes
## 10 10 1.06 Yes
## 11 11 -1.47 No
## 12 12 2.18 Yes
## 13 13 0.467 No
## 14 14 2.08 Yes
## 15 15 1.46 Yes
## 16 16 -0.157 No
## 17 17 0.818 Yes
## 18 18 0.846 Yes
## 19 19 2.68 Yes
## 20 20 -0.460 No
ggplot(dat_s) +
geom_line(data = tibble(x = seq(-3, 4, 0.01),
y = dnorm(x, dprime, 1)),
aes(x = x, y = y)) +
geom_vline(xintercept = crit) +
geom_point(aes(x = x, y = 0, color = resp))

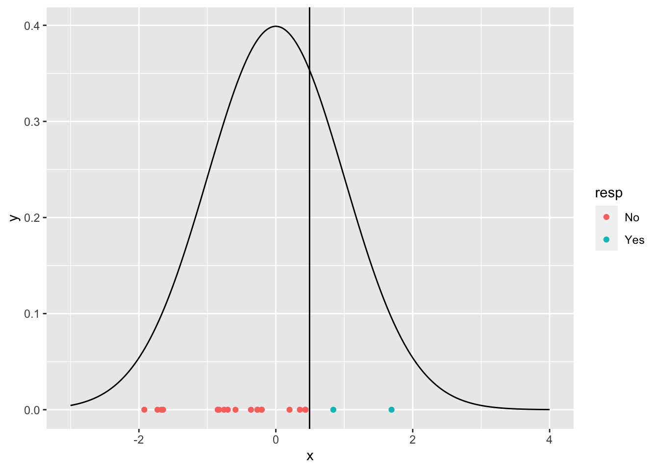
For the noise trials
dat_n <- tibble(trial = 1:20) %>%
mutate(x = rnorm(n(), 0, 1),
resp = if_else(x > crit, "Yes", "No"))
dat_n
## # A tibble: 20 x 3
## trial x resp
## <int> <dbl> <chr>
## 1 1 -0.206 No
## 2 2 -0.363 No
## 3 3 -1.65 No
## 4 4 -0.849 No
## 5 5 1.69 Yes
## 6 6 -1.92 No
## 7 7 0.200 No
## 8 8 -1.67 No
## 9 9 -0.701 No
## 10 10 0.840 Yes
## 11 11 -0.589 No
## 12 12 0.351 No
## 13 13 -0.206 No
## 14 14 -0.269 No
## 15 15 -0.270 No
## 16 16 -0.830 No
## 17 17 0.434 No
## 18 18 -1.73 No
## 19 19 -0.756 No
## 20 20 0.429 No
ggplot(dat_n) +
geom_line(data = tibble(x = seq(-3, 4, 0.01),
y = dnorm(x, 0, 1)),
aes(x = x, y = y)) +
geom_vline(xintercept = crit) +
geom_point(aes(x = x, y = 0, color = resp))

Under the 0-1 loss model, the observer model can be reparametrized in terms of the probabilities
\(p_{FA}=P_{\mu=0}\left(d(X)=a_s\right) = P_{\mu=0}\left(x > c\right) = 1 - \Phi(c)\)
\(p_{H}=P_{\mu=d'}\left(d(X)=a_s\right) = P_{\mu=d'}\left(x > c\right) = 1 - \Phi(c-d')\)
then
\(c = \Phi^{-1} (1 -p_{FA})=- \Phi^{-1} (p_{FA})\)
\(d' = c - \Phi^{-1} (1 -p_{H})= \Phi^{-1} (p_{H}) - \Phi^{-1} (p_{FA})\)
Sometimes, a criterion measured from the unbiased criterion is used
\(c_{center} = c - \frac{d'}{2} = - \frac{1}{2} \left( \Phi^{-1} (p_{H}) + \Phi^{-1} (p_{FA}) \right)\)
Another popular criterion is the relative heights of the distributions at \(c\)
\(\beta = \Lambda(c)\)
Another criterion used in \(\lambda\), often called bias, which expressed in terms of \(c\) is
\[ \lambda = d' \left( c - \frac{d'}{2} \right)\] and in terms of \(c_{center}\) is
\[\lambda = d' c_{center}\] and in terms of proportion of hits and false alarms is
\[\lambda = \frac{1}{2} \left( (\Phi^{-1}(p_{FA}))^2 - (\Phi^{-1}(p_{H}))^2\right)\]
From here
\[c^{*} =\frac{\lambda^{*}}{d'} + \frac{d'}{2} =\frac{-\text{logit}(P(H_S))}{d'} + \frac{d'}{2} \]
If \(P(H_S) = 1/2\), then
\[c^{*} = \frac{d'}{2} \]
The MLE of \(p_{FA}\) is \(\widehat{p}_{FA}=\frac{n_{FA}}{ n_{FA} + n_{CR}}\).
The MLE of \(p_{H}\) is \(\widehat{p}_{H}=\frac{n_{H}}{ n_{H} + n_{M}}\).
Given that \((d',c)\) is an invertible transformation form \((p_H,p_{FA})\), we can calculate \(\widehat{d}'\) and \(\widehat{c}\) from \(\widehat{p}_{H}\) and \(\widehat{p}_{FA}\).
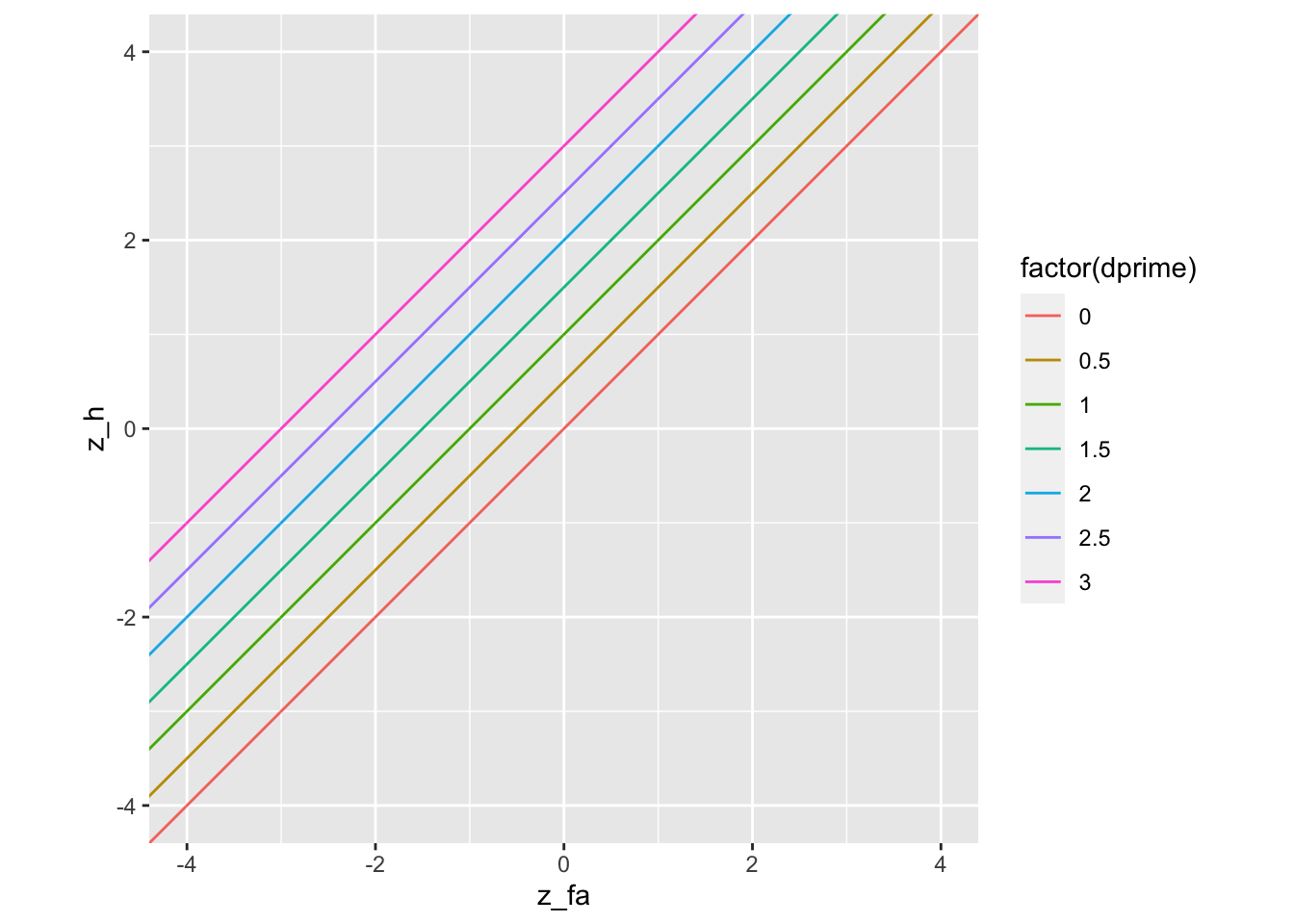
If the observer model is the equal-variance model, the ROC curve for an observer with fixed sensitivity will be calculated as
\(p_{FA} = 1 - \Phi(c)\)
\(p_{H} = 1 - \Phi(c-d')\)
Example of several ROC curves for different sensitivities
dprime <- seq(0, 3, .5)
crit <- seq(-5, 5, .01)
crossing(dprime, crit) %>%
mutate(p_fa = 1 - pnorm(crit),
p_h = 1 - pnorm(crit - dprime)) %>%
ggplot(aes(x = p_fa, y = p_h, color = factor(dprime))) +
geom_line() +
xlim(0, 1) +
ylim(0, 1)

Given
\(p_{FA} = 1 - \Phi(c) = \Phi(-c)\)
\(p_{H} = 1 - \Phi(c-d') = \Phi(d'-c)\)
then
\(\Phi^{-1}(p_{FA}) = -c\)
\(\Phi^{-1}(p_{H}) = d'-c\)
That is
\(\Phi^{-1}(p_{H}) = d' + \Phi^{-1}(p_{FA})\)
The slope is 1 and the intercept is \(d'\).
crossing(dprime, crit) %>%
mutate(z_fa = -crit,
z_h = dprime - crit) %>%
ggplot(aes(x = z_fa, y = z_h, color = factor(dprime))) +
geom_line() +
coord_equal(xlim = c(-4, 4), ylim = c(-4, 4))
