Let’s consider the following data:
library(tidyverse)
n <- 100
x <- c(.2, .4, .6, .8, 1)
k <- c(10, 26, 73, 94, 97)
prop <- k / n
dat <- tibble(x, k, n, prop)
dat |>
ggplot(aes(x, prop)) +
geom_point()

Let’s fit a psychometric function to this data maximizing the likelihood function.
create_log_lik_fun <- function(x, k, n) {
function(p) {
phi <- 1 / (1 + exp(-p[1] - p[2] * x))
sum(k * log(phi) + (n - k) * log(1 - phi))
}
}
log_lik_fun <- create_log_lik_fun(dat$x, dat$k, dat$n)
neg_log_lik_fun <- function(p) -log_lik_fun(p)
fit <- optim(c(0, 0), neg_log_lik_fun)
p_mle <- fit$par
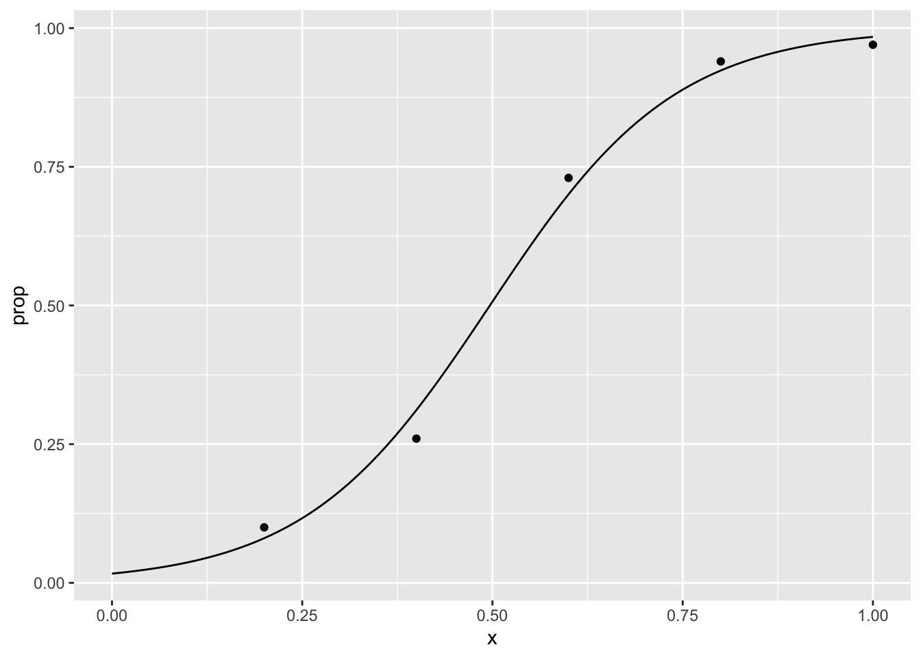
dat |>
ggplot(aes(x, prop)) +
geom_point() +
geom_line(data = tibble(x = seq(0, 1, .01)) |>
mutate(prop = 1 / (1 + exp(-p_mle[1] - p_mle[2] * x))))

To assess the goodness of fit, we can use the ratio of the likelihood of the proposed model evaluated in the best MLE parameters relative to the likelihood of the saturated model evaluated in the best MLE parameters (see MLE for the binomial distribution and psychometric functions).
\[\Lambda = \frac{L_{\text{proposed}}}{L_{\text{saturated}}}\] The log likelihood of the proposed model is
log_lik_proposed <- log_lik_fun(p_mle)
log_lik_proposed
## [1] -186.1255
The log likelihood of the saturated model is
create_log_lik_saturated_fun <- function(x, k, n) {
function(p) {
# p <- pmax(pmin(p, 0.9999), 0.0001) # Very important if optimization is performed to avoid log(0) and log(1) !!
sum(k * log(p) + (n - k) * log(1 - p))
}
}
log_lik_saturated_fun <- create_log_lik_saturated_fun(dat$x, dat$k, dat$n)
log_lik_saturated <- log_lik_saturated_fun(dat$prop)
log_lik_saturated
## [1] -184.3108
We calculate de deviance and estimate the p-value using Wilks theorem
deviance <- -2 * (log_lik_proposed - log_lik_saturated)
deviance
## [1] 3.629222
pchisq(deviance, length(dat$prop) - 2, lower.tail = FALSE)
## [1] 0.3043851
We do not have evidence to reject the proposed model.
The deviance is called Residual deviance
model <- glm(cbind(k, n - k) ~ x, data = dat, family = binomial(logit))
model
##
## Call: glm(formula = cbind(k, n - k) ~ x, family = binomial(logit),
## data = dat)
##
## Coefficients:
## (Intercept) x
## -4.080 8.216
##
## Degrees of Freedom: 4 Total (i.e. Null); 3 Residual
## Null Deviance: 304.4
## Residual Deviance: 3.629 AIC: 27.87
To assess whether the predictor is necessary, we can use the ratio of the likelihood of the null model (model with just an intercept) relative to the saturated model.
\[\Lambda = \frac{L_{\text{null}}}{L_{\text{saturated}}}\]
create_log_lik_null_fun <- function(k, n) {
function(p) {
sum(k * log(p) + (n - k) * log(1 - p))
}
}
log_lik_null_fun <- create_log_lik_null_fun(dat$k, dat$n)
neg_log_lik_null_fun <- function(p) -log_lik_null_fun(p)
fit_null <- optim(.5, neg_log_lik_null_fun)
## Warning in optim(0.5, neg_log_lik_null_fun): one-dimensional optimization by Nelder-Mead is unreliable:
## use "Brent" or optimize() directly
p_null <- fit_null$par
log_lik_null <- log_lik_null_fun(p_null)
Then the null deviance is
deviance_null <- -2 * (log_lik_null - log_lik_saturated)
deviance_null
## [1] 304.39
which is the result that we obtain using glm
model
##
## Call: glm(formula = cbind(k, n - k) ~ x, family = binomial(logit),
## data = dat)
##
## Coefficients:
## (Intercept) x
## -4.080 8.216
##
## Degrees of Freedom: 4 Total (i.e. Null); 3 Residual
## Null Deviance: 304.4
## Residual Deviance: 3.629 AIC: 27.87
To obtain the p value, we can use Wilks theorem
pchisq(deviance_null, length(dat$prop) - 1, lower.tail = FALSE)
## [1] 1.224051e-64